Application form for Associate of Arts in Community Development

At Level Up College, we are committed to helping you achieve your academic and personal goals. Our admissions process is designed to guide you step-by-step as you take the first step toward becoming a part of our vibrant community.

Why Choose Level Up College?

Requirement

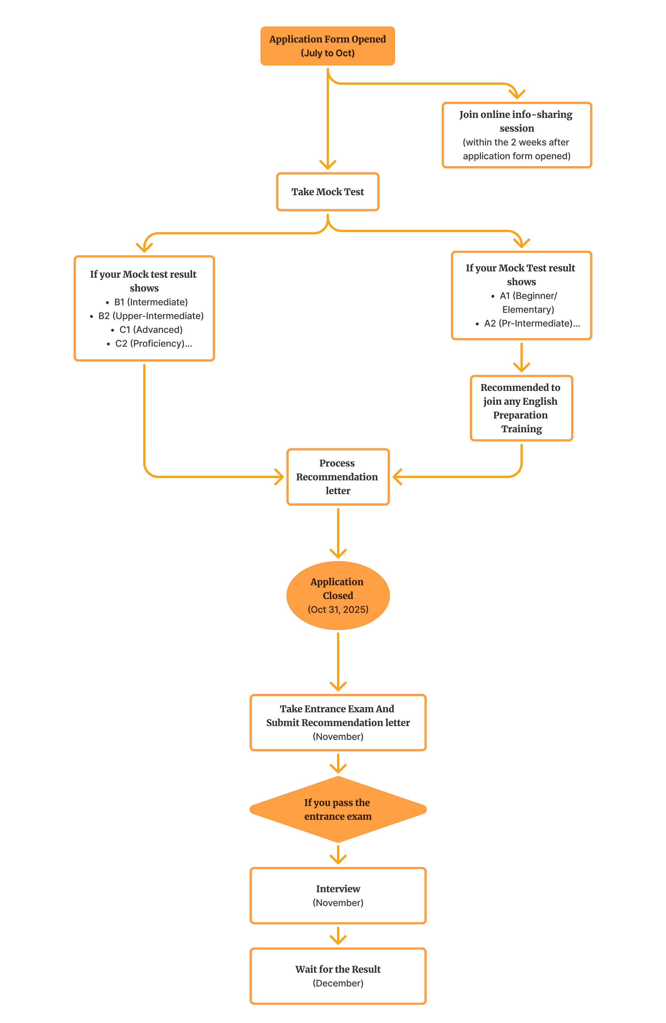
Application Timeline

Application_Tracking_Timeline

Admission Update for fall 2026 Academic Year.

Applications Are Currently Closed

The application window for the current academic year was from July 1st to October 31st. We are no longer accepting applications for this cycle.

Applications for the next academic year will open around July. We invite you to prepare and learn more about our college.


For the latest announcements, please follow our
Facebook page →